Materialführung mit Rollen


Google-Suche auf MEINE-SCHALTUNG.de :





Online Rechner

Chronik

Dauerkalender


Treppenhausautomat ohne Ruhestrom

Die Schaltung für einen Treppenhausautomat, vorgestellt unter

Treppenhausautomat mit NE555,

hat den Nachteil, dass sie dauerhaft unter Spannung steht. Das führt zwangsläufig zu einer Stromaufnahme auch dann, wenn die Beleuchtung ausgeschaltet bleibt. Hier spricht man vom Ruhestrom, Leerlaufstrom oder Standby-Strom. Werden mehrere ähnliche Schaltungen gleichzeitig betrieben, summieren sich die Leerlaufströme und führen u.U. zu einem erheblichen Energieverbrauch.
Unsere Schaltung kann man mit wenigen Eingriffen dazu veranlassen, sich nach erfolgtem Betrieb von der Stromquelle selbständig ganz abzuschalten.
Die notwendigen Änderungen an der Schaltung sind nur gering. Neben einer kleinen "Umverdrahtung" setzen wir anstatt eines Relais mit nur einem Schließer ein Relais mit zwei Schließer-Kontakten. Zusätzlich ergänzen wir die Schaltung mit einer Diode.
Der Aufbau auf einem Testbrett könnte dann wie folgt aussehen:

Treppenhausautomat ohne Ruhestrom Testbrett

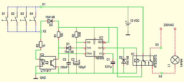
Dank der neuen Verschaltung steht unsere Steuerung in Ruhezustand nicht mehr unter Spannung. Erst wenn einer der Taster betätigt wird, bekommt die Schaltung die Energie. Die Einspeisung erfolgt jetzt auch über den zweiten Schließer von unserem neuen Relais. Das Relais ist jedoch im Ruhezustand abgeschaltet. Erst wenn ein Taster betätigt wird, wird die Schaltung aktiviert, der Ausgang gesetzt und das Relais angezogen. Jetzt wird die Schaltung über den Relais-Schließer eingespeist. Nachdem die Zeit abgelaufen ist, der Ausgang zurückgesetzt und damit das Relais abgeschaltet wird, öffnen seine Schließer-Kontakte und die Einspeisung wird wieder abgetrennt. Im eingeschalteten Zustand hält sich also das Relais, indem es den Timer mit Strom versorgt, über seinen Schließer selbst.
Damit unser Start-Optokoppler die Schaltung nicht dauerhaft im eingeschalteten Zustand hält, wird seine Einspeisung mit der zusätzlichen Diode D3 von der Schaltung abgetrennt.
Die fertige Schaltung sieht dann wie folgt aus:

Treppenhausautomat ohne Ruhestrom - Schaltung

Auch hier, um die Funktionalität mit einem kurzen Video zu demonstrieren, tauschte ich den großen 1M8 Widerstand gegen einen kleinen im Wert von 15k aus. Als Abnehmer fungiert auch hier eine Leuchtdiode mit einem Vorwiderstand.

Treppenhausautomat ohne Ruhestrom


Weitere Themen:


Google-Suche auf MEINE-SCHALTUNG.de :


Rollenkorb einer Presse

Home Impressum Datenschutz