Sicherheitsmodule Pilz PNOZ


Google-Suche auf MEINE-SCHALTUNG.de :





Online Rechner

Chronik

Dauerkalender


Licht dimmen mit KNX


ETS-Software

ETS-Software (Startbild, V5)


Die Funktion „Licht dimmen“ ist keine Neuheit und folglich im KNX-System seit Langem verankert. Es werden KNX-fähige Dimmer von zahlreichen Herstellern mit vielen Funktionen, in unterschiedlichen Bauformen und Größen angeboten. In dem Beispiel kommt einkanaliger Dimmaktor 2171 00 von Gira zum Einsatz.

Dimmaktor 1fach von GIRA

Dimmaktor


Der Dimmaktor arbeitet nach dem Phasenschnitt-Dimmprinzip. Es können Glühlampen, HV-Halogenlampen, NV-Halogenlampen über Trafos sowie dimmbare HV-LED und Kompaktleuchtstofflampen angesteuert werden. Sofern die Last es unterstützt, wird ihre Charakteristik eingemessen und das geeignete Dimmverfahren automatisch eingestellt. Darüber hinaus kann das Dimmverfahren durch die ETS-Parametrierung fest vorgegeben werden. Bei Bedarf kann das Gerät die Schalt- und Helligkeitszustände der angeschlossenen Lampen an KNX melden. Dadurch können weitere Aktionen initialisiert oder die Schalt- und Helligkeitszustände visualisiert werden. Auf der Vorderseite verfügt das Gerät über vier Taster, die eine vom Bus und Parametrierung unabhängige Handbedienung ermöglichen. Die Parametrierung erfolgt wie gewöhnlich über ETS. Es stehen diverse Funktionen wie parametrierbare Helligkeitsbereiche, erweiterte Rückmeldefunktionen, eine Sperr- oder alternativ eine Zwangsstellungsfunktion, eine Verknüpfungsfunktion, Zeitverzögerungen und eine Treppenhausfunktion mit Vorwarnung zur Verfügung. Das Gerät kann mit unterschiedlichen Helligkeitswerten in bis zu 8 Szenen integriert werden, ein zentrales Schalten ist ebenfalls möglich. Der Dimmaktor kann alternativ zur Ansteuerung einer Beleuchtung auch als Drehzahlsteller zur Drehzahlsteuerung von Einphasen-Elektromotoren verwendet werden.
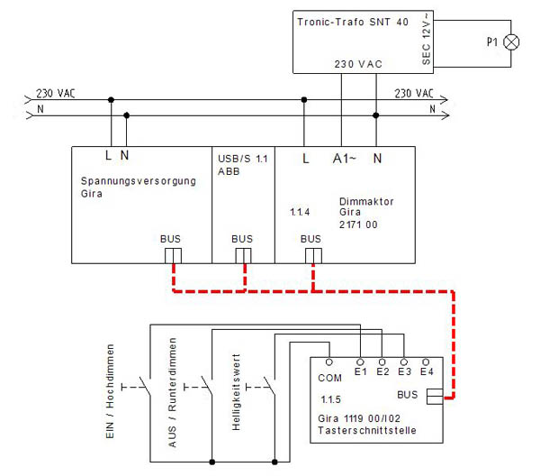
In der folgenden Schaltung schaltet und dimmt der Dimmer über ein Zwischentrafo eine 12V Halogenleuchte. In der einfachen Test-KNX-Anlage wird er von einer Tasterschnittstelle angesteuert. Dabei handelt es sich um die Tasterschnittstelle 1119 00 von Gira.

Tasterschnittstelle Gira

Tasterschnittstelle 4fach


Die Tasterschnittstelle 1119 verfügt über 4 unabhängige Kanäle. Sie kann über ihre Eingänge potenzialfrei bis zu 4 Schalterzustände erkennen und dementsprechend Telegramme auf den KNX-Bus aussenden. Durch Parametrierung können diese Telegramme zum Schalten oder Dimmen, zur Jalousiesteuerung oder Wertgeberanwendung (Dimmwertgeber, Lichtszenennebenstelle, Temperatur- oder Helligkeitswertgeber) verwendet werden. Weitere Funktionen sind Schalt- und Impulszähler. Es können so fallende als auch steigende Flanken erkannt werden. Die Telegramme können zyklisch versendet werden. Es können 2 LEDs unabhängig voneinander geschaltet werden. Die Tasterschnittstelle ist für den Einsatz in Unterputz-Gerätedosen ausgelegt. Sie kann unter einem konventionellen Taster bzw. Schalter montiert und an seine potenzialfreien Kontakte angeschlossen werden. Es können alternativ auch Fenster- oder Türkontakte abgefragt werden. Tasterschnittstellen werden von vielen Herstellern angeboten.
In der Schaltung werden zwei Eingänge der Tasterschnittstelle für Schalten und Dimmen verwendet.
Eingang 1 – EIN + Hochdimmen
Eingang 2 – AUS + Runterdimmen
Der dritte Eingang wird als Wertgeber verwendet. Hier wird an Bus ein fest parametrierter Helligkeitswert gesendet. Diese Funktion wir oft bei Szenenbildung verwendet.

Taster

Taster


Direkt an die Tasterschnittstelle werden drei Mikrotaster angeschlossen. Damit wird ein KNX-Taster simuliert. Die zwei ersten Taster können als eine Schaltwippe angesehen werden. Auf der einer Seite der Wippe (hier Taster links) wird das Licht eingeschaltet bzw. hochgedimmt. Auf der anderen Seite der Wippe (hier Taster Mitte) wird das Licht ausgeschaltete bzw. runtergedimmt. Mit dem dritten Taster wird beim Betätigen ein Telegramm mit einem festen Helligkeitswert rausgeschickt.

Spannungsversorgung

Spannungsversorgung 320 mA


Die Schaltung wir mit einer KNX-fähigen Spannungsversorgung mit Spannung versorgt. Auch hier stehen unzählige Anbieter zur Auswahl. Bei der Wahl einer Spannungsversorgung ist auf ihre Belastbarkeit zu achten. In diesem Fall liefert die Spannungsversorgung bei Bedarf 320 mA. Für die Spannungsversorgung einer KNX-Anlage kann nicht ein beliebiges Netzteil verwendet werden. Die KNX-Spannungsversorgungen sind in der Regel mit einer Drossel ausgestattet. Ist das nicht der Fall, muss die Drossel nachgerüstet werden.

USB Tasterschnittstelle

USB Tasterschnittstelle


Eine PC-Schnittstelle ist erforderlich, um die Parameter in die Geräte zu übertragen. Nach erfolgter Übertragung kann sie aus der Anlage entfernt werden. Hier eine USB-Schnittstelle von ABB.

Tronic-Trafo

Tronic-Trafo 12V


In dem Versuch müssen wir der kleinen 12 V-Halogenleuchte einen Trafo vorschalten. Hier kommt ein Tronic-Trafo SNT 40 von Gira zum Einsatz.

Halogen Leuchtmittel 12V

Halogen Leuchtmittel 12V

Halogen Leuchtmittel 12V

Mit Fingerhut abgedeckt


Schließlich wird an den Trafo der Endabnehmer, 12V Halogen Leuchtmittel, angeschlossen. Damit man beim Testen nicht geblendet wird, bekommt die kleine Leuchte einen Fingerhut verpasst. Diese kleine Maßnahme verwandelt zusätzlich das kleine Lämpchen in eine kleine Designer-Lampe.

Alle diese Komponenten werden wie folgt miteinander verschaltet und mit Spannung versorgt:

Schaltplan

Schaltplan


Eine fertig aufgebaute Testschaltung könnte wie folgt aussehen:

Testschaltung

Testschaltung

Programmierung

Raum anlegen

Neuen Raum anlegen


Vor dem Einschalten müssen die Geräte noch programmiert werden. Dies geschieht mit der Software ETS (Hier die Version 5). Vor der Programmierung müssen die Applikationsprogramme für die verwendete Geräte von der Homepage der Hersteller heruntergeladen und in die Produktdatenbank der ETS importiert werden.

In dem Projekt (neu oder vorhanden) wird ein Raum angelegt. In diesem Fall „Wohnzimmer“.

Geräte einbinden

Geräte einbinden


Anschließend werden die Geräte aus dem Katalog in den Raum gezogen. ETS vergibt den beiden Geräten dabei automatisch die physikalischen Adressen. Die Adressen kann man später noch beliebig ändern. In diesem Fall landen beide Geräte, die programmiert werden müssen, Dimmaktor und Tasterschnittstelle, im Wohnzimmer. In „echten“ Projekten sollen die Geräte vorzugsweise dort untergebracht werden, wo sie tatsächlich montiert werden. Im Fall des Dimmaktors wäre das z.B. ein Technikraum oder ein Verteiler.

Gruppenadressen

Gruppenadressen anlegen


Im nächsten Schritt werden neue Gruppenadressen angelegt. Mit diesen Gruppenadressen werden die Geräte später „verdrahtet“.

Dimmer Parameter

Dimmer Parameter


Vor der eigentlichen „Verdrahtung“ müssen die Geräte parametriert werden. In diesem Fall können die Werkeinstellungen des Dimmers übernommen werden.

Dimmer

Dimmer "verdrahten"


Nachdem die Einstellungen des Dimmers festgelegt wurden, kann er „verdrahtet“ werden. Es werden jetzt die angelegten Gruppenadressen den einzelnen Kommunikationsobjekten des Dimmers zugeordnet. Dabei werden die Längen der Gruppenadressen bestimmt. So z.B. hat das Kommunikationsobjekt „Schalten“ eine 1-Bit-Länge. Das Kommunikationsobjekt „Dimmen“ hat eine 4-Bit-Länge, „Helligkeitswert“ weist eine Länge von 8 Bit (1 Byte) auf.

Parameter Tasterschnittstelle Eingang 1

Parameter Tasterschnittstelle Eingang 1

Parameter Tasterschnittstelle Eingang 2

Parameter Tasterschnittstelle Eingang 2

Parameter Tasterschnittstelle Eingang

Parameter Tasterschnittstelle Eingang 3


Bei der Parametrierung der Tasterschnittstelle müssen die Standardeinstellungen ein wenig angepasst werden. Die Eingänge 1 und 2 müssen auf „Dimmen“ eingestellt werden. Der Eingang 1 wird bei der Funktion „Bedienung“ auf „Zweiflächenbedienung: heller (EIN)“, der Eingang 2 auf „Zweiflächenbedienung: dunkler(AUS)“ eingestellt.
Der Eingang 3 wird als Wertgeber definiert. Seine Funktion stellen wir auf „Dimmwertgeber“ ein. Der Wert soll bei steigender Flanke gesendet werden. Schließlich muss die gewünschte Helligkeit, die gesendet werden soll, eingestellt werden (hier der Wert 80 von 255).

Tasterschnittstelle Gruppenadressen zuordnen

Tasterschnittstelle Gruppenadressen zuordnen


Die Einstellungen der Tasterschnittstelle haben dazu geführt, dass benötigte Kommunikationsobjekte automatisch generiert wurden. Jetzt kann sie, ähnlich wie der Dimmer, „verdrahtet“ werden. Jedem Kommunikationsobjekt wird eine zuvor angelegte Gruppenadresse zugeordnet.
Damit ist die Parametrierung unserer kleinen KNX-Anlage abgeschlossen. Die Parameter werden jetzt via ETS in die Geräte übertragen und die Programmierung kann getestet werden.


Kurzvideo

Kurzvideo


Weitere Themen:


Google-Suche auf MEINE-SCHALTUNG.de :


Home Impressum Datenschutz