Steuerungsmodule SINAMICS von Siemens


Google-Suche auf MEINE-SCHALTUNG.de :





Online Rechner

Chronik

Dauerkalender


Alarmsirene mit Logikgattern

In dem Versuch werden zwei Logikbausteine einen Lautsprecher zum Leben erwecken. Ob man die auf diesem Wege erzeugte akustische Signale zu Bildung einer Alarmsirene oder für andere geräuschgebundene Zwecke nutzt, ist natürlich völlig irrelevant. Interessant dabei sind die zwei Logikbausteine, die dazu verwendet werden, Signale zu generieren, die eben einen Lautsprecher zum „Sprechen“ bringen. Dabei handelt es sich um die integrierte Schaltungen CD4093BE und CD40106BE. Bei dem CD4093BE handelt es sich um einen 14-beinigen Baustein, der uns vier NAND-Gatter zur Verfügung stellt. Der CD40106BE, der ebenfalls 14 Beinchen hat, hält für uns sechs NOT-Gatter bereit. Alle diese Gatter, so die NANDs als auch NOTs, verfügen am Ausgang über Schmitt-Trigger-Schaltungen, die sicher stellen, dass der Signalwechsel schnell und sauber vonstattengeht. Dank dessen bekommen wir als Ergebnis ein sauberes und scharfes rechteckiges Signal, das sehr gut zum Anregen eines Lautsprechers eingesetzt werden kann.
Unsere experimentelle Alarmsirene soll nach Einschalten ein Signal, das aus zwei sich ständig abwechselnden Tonfolgen besteht, liefern. Damit haben unsere Logikgatter drei Aufgaben zu bewältigen. In der ersten Teilschaltung muss zwischen den beiden Tonfolgen stets umgeschaltet werden. Die zweite Teilschaltung generiert die erste Tonlage. Für die zweite Tonlage ist dann die dritte Teilschaltung verantwortlich.

CD4093BE

CD4093BE

Von den vier NAND-Gattern, die in dem Baustein CD4093BE eingebaut sind, werden in unserer Schaltung drei verwendet. In jeder Teilschaltung kommt ein NAND vor. Jedes NAND-Gatter hat zwei Eingänge. Es arbeitet andersrum als ein UND-Gatter. Es liefert an seinem Ausgang stets ein HIGH-Signal (logisch „1“). Nur in einem einzigen Fall gibt es am Ausgang ein LOW-Signal (logisch „0“). Das geschieht dann, wenn an beiden Eingängen HIGH-Signale herrschen.

CD4093BE

CD40106BE

CD40106BE

Der Logikbaustein CD40106BE bietet sechs NOT-Gatter an. Mit einem NOT-Gatter kann ein Signal invertiert werden. Ein NOT-Gatter wird deswegen oft auch als Inverter bezeichnet. In unsere Schaltung werden drei NOT-Gatter verwendet.

CD40106BE

CQRobot-Lautsprecher 8 Ohm 3 Wat

Lautsprecher

CQRobot stellt eine ganze Palette von kleinen Lautsprechern her. Der CQR0508-Lautsprecher ist ein passiver Lautsprecher mit einer Leistung von 3W und Impedanz von 8 Ohm. Dank kleiner Abmessungen eignen sich diese Lautsprecher für ganze Reihe Anwendungen in dem Hobby-Bereich. Die Lautsprecher sind mit einer Anschlussleitung von 40 cm und einer JST PH2.0 Schnittstelle ausgestattet.
Abmessungen:

Abmessungen

Technische Daten:

- Impedanz: 8 Ohm +/- 15%
- Leistung: Max. 3.0W - 3.5W
- Resonanzfrequenz: 450 Hz +/- 120 Hz
- Effektives Frequenzband: bis 20 kHz Max: 20 dB
- Temperaturbereich: -25 °C bis +65 °C
- Gewicht: 24 g


Transistor BC337-40

BC337-40

Der Transistor BC337-40 ist ein 1-kanaliger NPN-Transistor. Er ist in einer T0-92 Gehäuse untergebracht und kann Ströme bis zu 800 mA führen. Er gehört zu der Familie der bipolaren Transistoren.

Pinbelegung

Technische Daten:

Gehäuse: TO-92-3
Kanäle: 1
Ausführung: NPN
Kollektor-Strom I(C): 800mA
Kollektor-Emitterspannung U(CEO): 45V
Maximale Leistung P(TOT): 625mW
DC-Stromverstärkung (hFE): 630
Betriebstemperatur: -55...+150°C


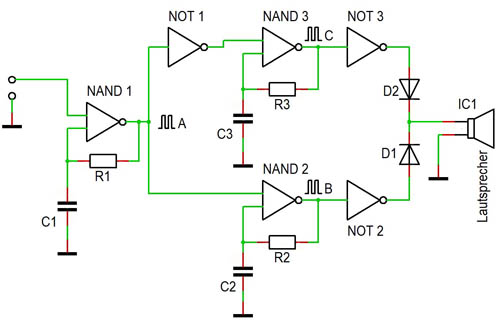
Blockschaltbild

Blockschaltbild

Nachdem die Spannung angelegt wurde, erscheint am ersten Eingang des „NAND 1“ ein HIGH-Signal. An seinem zweiten Eingang herrscht dagegen LOW-Potenzial. Das führt dazu, dass sein Ausgang ein HIGH-Signal rausgibt. Durch den Widerstand R1 wird daraufhin der Kondensator C1 aufgeladen. Sobald C1 aufgeladen ist, registriert „NAND 1“ an seinem zweiten Eingang ebenfalls ein HIGH-Signal und gibt an seinem Ausgang LOW-Signal heraus. Jetzt ebenfalls über den Widerstand R1, beginnt der Kondensator C1 sich zu entladen. Sobald sein Potenzial ausreichend gefallen ist, herrscht am zweiten Eingang von „NAND 1“ ein LOW-Potenzial. Sein Ausgang schaltet wieder auf HIGH. Auf diese Weise entsteht am Ausgang des „NAND 1“ ein (Punkt A) ein rechteckiges Signal. Die Frequenz des Signals kann mit dem Widerstand R1 oder Kondensator C1 beeinflusst werden.
Das Ausgangssignal von „NAND 1“ aktiviert bei logischem „1“ (HIGH-Signal) das Gatter „NAND 2“. Bei logischem „0“ (LOW-Signal) kommt „NAND 3“ zum Zug. Beide Gatter „NAND 2“ und „NAND 3“ erzeugen auf die gleiche Art und Weise wie „NAND 1“ rechteckige Signale an ihren Ausgängen (Punkt B und C). Diese Signale werden dann zum Lautsprecher, der für akustische Signale sorgt, geführt.
Mit dem Inverter „NOT 1“ wird ein LOW-Signal von „NAND 1“ in ein HIGH-Signal umgewandelt. Das ist notwendig, damit „NAND 3“ genauso wie „NAND 2“ arbeitet. Wenn ein der Gatter „NAND 2“ oder „NAND 3“ gerade nicht dran sind, haben sie am Ausgang ein HIGH-Potenzial. Damit das Signal den Ablauf nicht stört, wird es in ein LOW-Signal umgewandelt. Das erledigen die Inverter „NOT 2“ und „NOT 3“. Die Dioden D1 und D2 sorgen dafür, dass die HIGH-Signale bei dem Lautsprecher landen und andere Teile der Schaltung nicht beeinflussen.
In unserer Schaltung werden die festen Widerstände R1, R2 und R3 mit Potentiometern ersetzt. Auf diese Weise kann man leicht manuell die einzelnen Frequenzen beliebig einstellen. Am Ausgang der Schaltung wird dem Lautsprecher ein Transistor vorgeschaltet. Damit werden die Gatter- Bausteine nicht unnötig belastet.
Am Ausgang von „NAND 1“ wird noch eine Leuchtdiode angeschlossen, die die Frequenz des ersten Gatters visualisiert. Mit dem Schalter S1 kann die Schaltung ein- bzw. ausgeschaltet werden.

Schaltplan

Schaltplan



Testschaltung

Testschaltung



Kurzvideo

Kurzvideo


Weitere Themen:


Google-Suche auf MEINE-SCHALTUNG.de :


Home Impressum Datenschutz